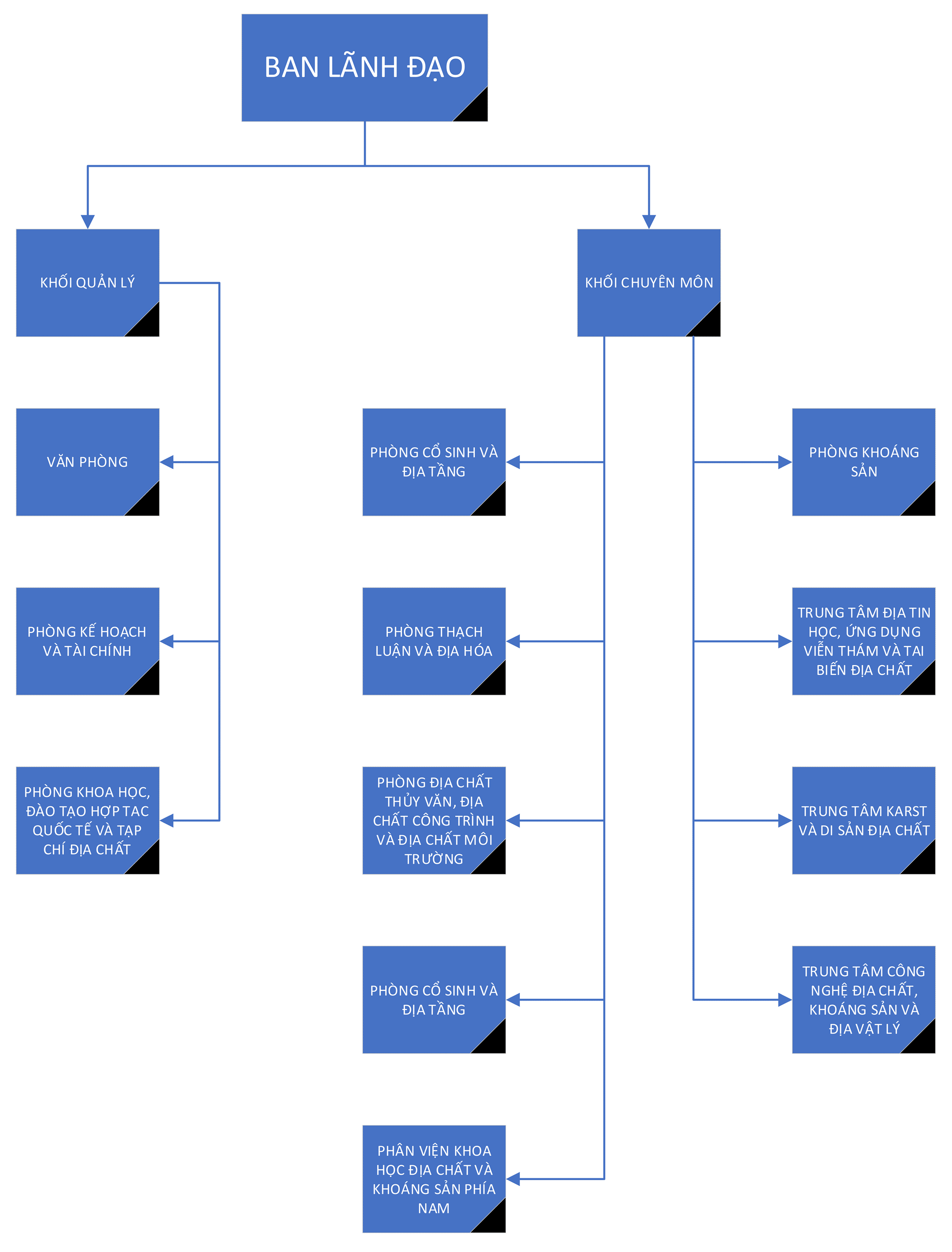
Viện Khoa học Địa chất và Khoáng sản

Sơ đồ tổ chức

Exit mobile version